배우
국정의 鞠婧祎, Ju Jingyi, 쥐징이
정말 인형처럼 예쁜 배우 "쥐징이(국정의)"
배우 "쥐징이" 鞠婧祎 , 국정의, Jing yi, Cecily 제가 중드에 빠지기 전부터 이 배우의 존재는 알고 있었어요..ㅋ 세상 얼굴이 인형처럼 예쁘게 생겨서 일본에 천년돌이 있다면 중국에는 사천년돌이
aaa888000.com

✖️
배우"쥐징이(국정의)", 소속사와 결별과 정면 충돌한 세 가지 진실..!
1년에 1억 5천만 위안 폭풍 수익, 지난 10년 총수입 초과..ㄷㄷ



배우 "장릉혁" 새 드라마, 임윤 배우와의 조합이 무산되면서, 국정의(쥐징이) 배우가 합류했지만
배우장릉혁 张凌赫, Zhang Linghe, 장링허&임윤 林允, Lin Yun, 린윈&국정의 鞠婧祎, Ju Jingyi, 쥐징이 우월하도다! 배우 ‘장릉혁’ (장능혁,张凌赫)배우"장릉혁 张凌赫 Zhang linghe" 아.. 말을 하면서도 이
aaa888000.com


쥐징이 배우와 소속사 스바미디어 丝芭传媒 가 다시 한번 여론의 중심에 섰는데요~!
양측의 분쟁은 이미 1년 반 넘게 이어지고 있으며, 아직도 결말이 나지 않았다고 하죠.
이번 여론전의 도화선은 12월 16일 오후 5시 25분, 스바 미디어 측이 발표한 공식 성명문이었는데요~!


배우"류우녕", 쥐징이(국정의)와 함께 촬영했다는 드라마 루머 부인..!류우녕 배우 측은 늘 낚이
배우 류우녕 刘宇宁, Liu Yu Ning, 류위닝 굳세어라~! 배우 "류우녕"배우"류우녕 刘宇宁 Liu Yuning" 포스팅 한다 한다 하다가 이제 하게 되네요.ㅎㅎ최근 안정적으로 계속 잘 올라오고 있죠?
aaa888000.com


간단히 말해서, 스바 미디어는 양측의 소송 진행 상황을 공개하면서 2018년 9월 10일 체결된 '전속 아티스트 계약' 보충 협약서에 기재된 쥐징이 배우의 서명이 진짜라는 감정 결과를 공개했다고 하죠.
쥐징이 배우의 서명이 진짜라는 감정 결과를 공개했는데요.
이를 통해서 쥐징이 배우 측이 주장해 온 '서명 위조'주장을 반박한 것이라고 해요.
또한 감정 보고서 원본을 법원에 제출한 예정이라고 밝혔는데요.


쥐징이(국정의) 배우의 공주병이 너무 심해진 상태라고요..?;;
배우국정의 鞠婧祎, Ju Jingyi, 쥐징이 정말 인형처럼 예쁜 배우 "쥐징이(국정의)"배우 "쥐징이" 鞠婧祎 , 국정의, Jing yi, Cecily 제가 중드에 빠지기 전부터 이 배우의 존재는 알고 있었어요..ㅋ 세상
aaa888000.com

같은 날 저녁 7시 12분, 쥐징이 공작실은 대리 변호사가 발표한 성명문을 공유하며 스바 미디어를 직접 태그 했는데요.
해당 성명문은 상당히 길었지만, 핵심은 다음과 같았다고 해요.
1. 스바 미디어가 협업 기간 동안 "기획사로서 마땅히 다해야 할 의무를 소홀히 했으며 다수의 계약 위반 행위를 저질렀다"라고 비난했어요.
여기에 서명 위조, 이중 계약을 통한 연예 수익 은폐, 쥐징이 배우에게 돌아가야 할 수익 가로채기 및 횡령 등이 포함되었죠.
2. 스바 미디어가 주장한 보충 협약서 서명에 대해서 감정 기관의 결혼은 '해당 서명이 쥐징이 배우의 본인 것인지 판단할 수 없다'라는 것과 이미 소송을 제기해 《아티스트 계약》 이 종료되었음을 확인하고 스바 미디어의 계약 위반 책임을 추궁하고 있다고 밝혔죠.
3. 이번 성명문의 핵심은 사실상 양측의 협력이 2024년 6월 15일부터 이미 종료되었다는 점을 강조하는 건데요.
즉 쥐징이 배우의 개인 연예 활동은 현재 전적으로 본인이 직접 관리하고 있으며, 광고&드라마&영화 등 각종 협업을 스스로 결정할 수 있는 자유 신분이라는 점을 분명히 했어요.


배우 조려영의 부유방, 양미의 납작 엉덩이, 쥐징이의 다리.. 중국 여자 스타들의 몸매 역시 현실
배우 조려영의 부유방, 양미의 납작 엉덩이, 쥐징이의 다리.. 중국 여자 스타들의 몸매 역시 현실적..!ㄷㄷ 중국 연예계는 정말 미인들이 너무 많고 각자의 아름다움은 사람들로 하여금 쉽게
aaa888000.com


쥐징이 배우 측 변호사 성명문이 공개된 뒤, 스바미디어는 같은 날 저녁 8시 47분 다시 한번 을 발표했어요.
앞선 공방이 최소한의 체면을 유지하려는 수준이었다면, 이번에는 전혀 물러설 여지를 남기지 않고 날 선 칼을 들고 쥐징이 배우를 향해서 정면 공격에 나선 모양새였는데요.
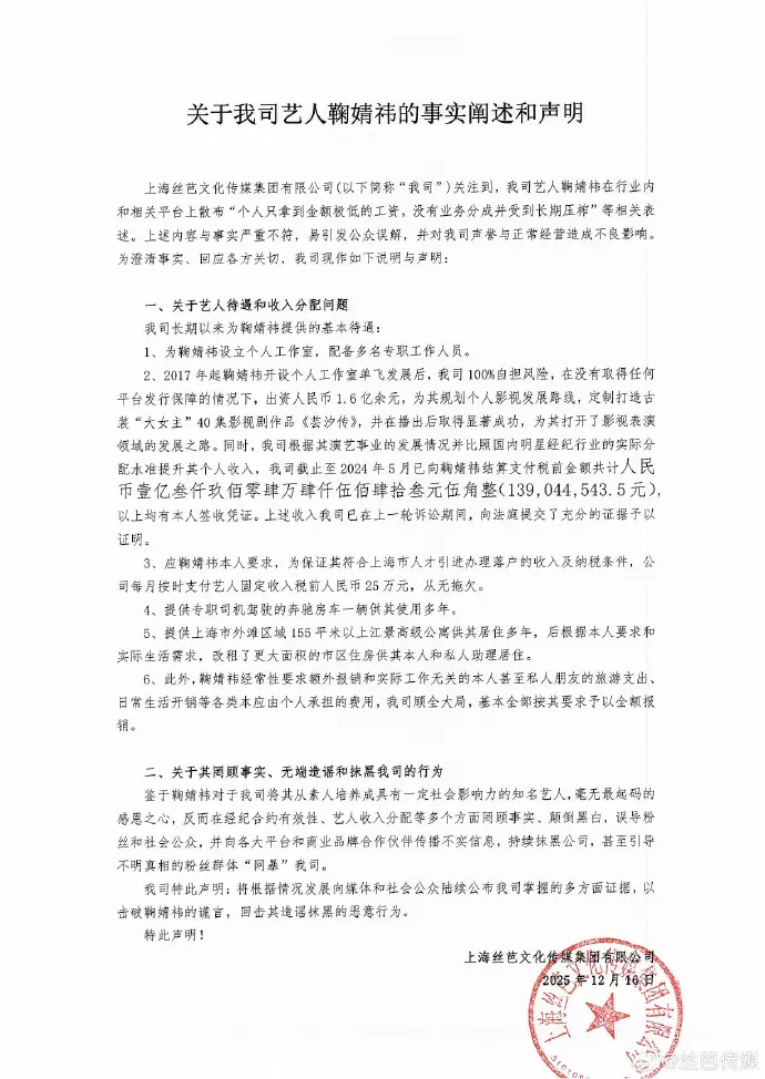
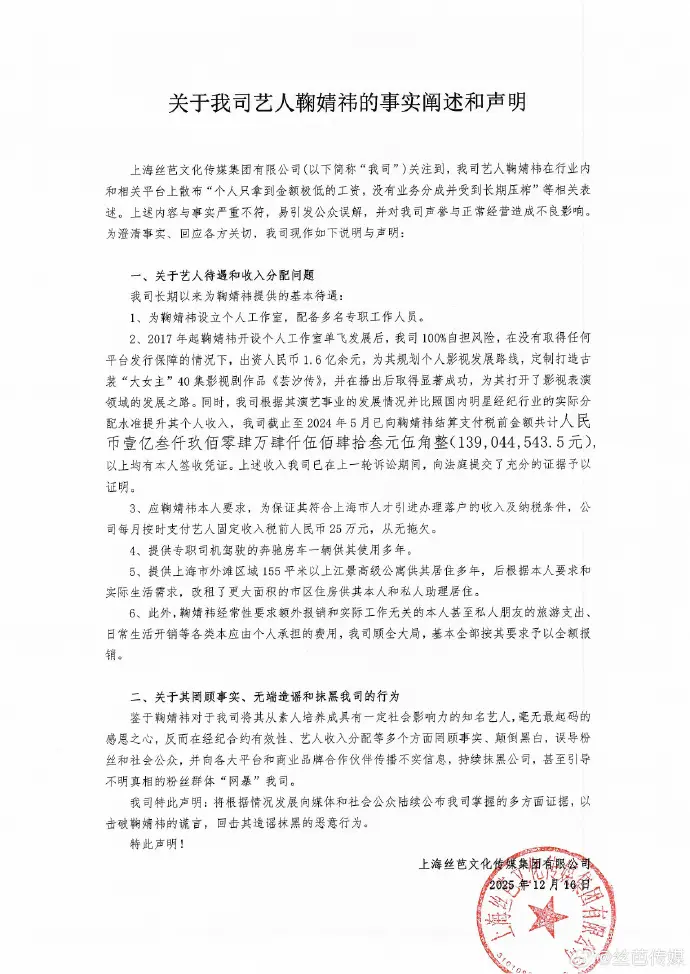
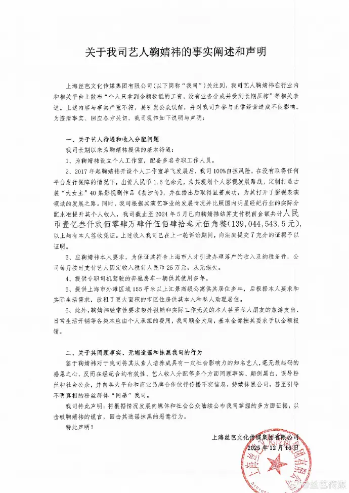
스바 미디어는 자사가 쥐징이 배우를 홀대하지 않았다는 점을 증명하기 위해서 구체적인 수치를 공개했어요.
취사 측은 쥐징이 배우의 연기 커리어를 위해서 드라마 노선을 기획했고, 맞춤 제작한 대형 고장극 《운석전 芸汐传》 작품을 포함해서 2024년 5월까지 쥐징이 배우에게 세전 기준 총 1억 3900만 위안(약 257억 원)을 정산했다고 밝혔죠.


중국 연예계 "최고 미녀 배우" 순위 대변동!!쥐징이 배우가 정상에 오르고 신예 조로사 배우가 다
중국 연예계 "최고 미녀 배우" 순위 대변동!! 쥐징이 배우가 정상에 오르고 신예 조로사 배우가 다크호스로~! 최근 중국 연예계는 다양한 드라마들이 제작되면서 특히 여자 주인공이 주도하는
aaa888000.com

또한 각종 '복지 대우'도 열거했는데요~!
전담 스태프 다수 배치, 매달 25만 위안의 고정 급여 지급, 벤츠 캠핑카 제공 및 전속 기사 배치, 155㎡ 가 넘는 주거 공간 제공 등이거든요.
그럼에도 불구하고 쥐징이 배우는 개인 여행 비용이나 일상 생활비까지 회사에 청구했다고 주장했는데요.
숫자를 공개하자 직장인들에게는 확실히 자극적인 내용이었어요.
다른 수익을 제외하고 매달 25만 위안(약 4600만 원)의 고정 급여만 해도 대부분의 일반인이 1년 혹은 수년 동안 벌어야 하는 금액이거든요..
하지만 객관적인 입장에서 어느 한쪽의 편을 들지 않고 개인적인 분석을 바탕으로 결론을 내보자면 말이죠.
1. 진흙탕 싸움은 양측 모두에게 손해일뿐, 네티즌들의 심판은 최종 결론을 바꾸지 못한다.
양측이 인터넷에서 설전을 벌이는 것은 당장의 화풀이는 될지언정 법원의 판결에 영향을 주거나 상대방을 굴복시키지 못하거든요.
현재 분쟁의 핵심 중 하나는 《전속 아티스트 계약》 보충 협약서의 서명 진위 여부인데요.
하지만 양측의 주장과 증거 공개는 감정 결과가 곧 법원의 판결을 의미하지 않는 이상 결정적인 의미를 갖지 못하거든요.
현재까지의 감정 결과 역시 서명이 쥐징이 배우 본인의 것인지에 대해서 명확한 결론을 내리지 못한 상태라고 해요.
최종 판결이 어떻게 날지는 아무도 알 수 없고요.
이러한 상황에서 공개적인 폭로전은 공공 자원만 낭비할 뿐 아니라 양측 이미지에 타격을 주고 결국 두 쪽 모두에게 손해가 되거든요.


쥐징이 배우의 스케줄이 꽉 찼어요?
배우쥐징이 鞠婧祎 Ju Jingyi 국정의 정말 인형처럼 예쁜 배우 "쥐징이(국정의)"배우 "쥐징이" 鞠婧祎 , 국정의, Jing yi, Cecily 제가 중드에 빠지기 전부터 이 배우의 존재는 알고 있었어요..ㅋ 세상
aaa888000.com

2. 수입의 많고 적음은 옳고 그름의 척도가 아니다.
스바 미디어가 쥐징이 배우의 수입과 대우를 공개한 것은 자사가 아티스트를 착취하지 않았음을 증명하기 위한 동시에, 대중들의 '부자 혐오 심리'를 자극해 여론전에서 우위를 점하려는 의도가 분명한 거거든요.
하지만 본질에서 벗어나서는 안 되는데요.
쥐징이 배우의 10년간 1억 3900만 위안, 매달 25만 위안 고정 급여는 일반 직장인 기준으로는 천문학적인 수입이지만, 연예계 전체로 보자면 결코 최고 수준은 아니거든요.
과거 상장사가 공개한 자료에 따르면, 주동우 배우는 드라마 《막후의 왕》 작품 한편으로 스튜디오가 수억 위안을 벌었고, 환희 미디어는 《레드카펫 미스터》 작품 제작비를 공개하면서 유덕화 배우가 6천만 위안이 넘는 출연료를 받은 사실도 있으니까요.
스타들의 수입은 자원, 실력, 운에 따라 달라질 뿐, 이를 통해서 옳고 그름을 판단할 수는 없거든요.
3. 계약 해지 소송의 본질은 결국 '돈'이다.
냉정하게 말해서, 벤츠 차량, 전속 기사, 155㎡ 주택, 매달 25만 위안 고정 급여, 각종 프로젝트 수익 분배까지 고려해서 보면 쥐징이 배우가 회사에 불만을 가질 이유가 없다고 볼 수 있는데요.
물론 회사 역시 그만큼 더 큰 수익을 얻었고, 쥐징이 배우는 스바미디어의 최대 수익원이었죠.
계약 해지를 원한 쪽은 스바 미디어가 아니라 쥐징이 배우인데요.
'의무 불이행'이라는 명분도 대우가 나쁘다거나 분배 비율 때문이 아니라, 자신의 위치에 비해서 받은 일과 자원이 부족하다는 판단, 즉 "돈을 덜 벌고 있다"라는 인식 때문이라고 해요.
이것인 현실이고요.


중국 배우들의 "단점", 얼마나 문제가 될까요? 쥐징이 배우는 혼자서만 아름답고, 조금맥 배우는
배우들의 "단점", 얼마나 문제가 될까요?쥐징이 배우는 혼자서만 아름답고, 조금맥 배우는 '앳된' 얼굴이 뿜뿜..!여름 시즌의 개막과 함께 다채로운 신작 고장극 드라마들이 시청자들의 눈길을
aaa888000.com

2023년 한 해를 돌아보면, 쥐징이 배우의 활동과 작품 수는 극히 적었었는데요.
상업 활동이라고는 QQ 공익 홍보 대사 하나뿐이었고, 수익도 크지 않았을 가능성이 높다고 해요.
드라마는 《화간령》 작품과 《천향》 작품 정도였고, 나머지는 일상 홍보, 화보, 잡지 표정 촬영 등 수익성이 낮은 활동뿐이었고요.
양측 관계가 본격적으로 파탄 난 것은 2024년 6월인데요.
6월 19일, 쥐징이 배우 측은 기존 공작실 계정의 비밀번호가 변경&회수되었다고 밝히며 '鞠婧祎_Official' 계정을 새로 사용하기 시작했으며, 이때부터 보충 협약서 서명을 부인했다고 하죠.
분쟁이 발생하면 업무와 광고에 영향이 가는 것은 사실이긴 하지만 이 정도로 활동이 줄어든 근본적인 이유는 결국 회사가 제공한 자원이 부족했다는 뜻이기도 하다고 해요.


배우<쥐징이(국정의)> x 최근 변한 모습..!!ㄷㄷ 성형, 시술 후유증을 엮는 중국 여자 연예인 6명..!
배우"쥐징이 鞠婧祎, Ju JingYi, 국정의" 정말 인형처럼 예쁜 배우 "쥐징이(국정의)"배우 "쥐징이" 鞠婧祎 , 국정의, Jing yi, Cecily 제가 중드에 빠지기 전부터 이 배우의 존재는 알고 있었어요..ㅋ 세
aaa888000.com

반면 2025년 보면 상황은 완전히 달라졌는데요.
법적 분쟁 중에도 쥐징이 배우는 한 해 내내 쉼 없이 활동하며 수익을 쓸어 담고 있거든요.
이과는 비교도 되지 않고요.
현재까지 확인된 브랜드 앰버서더 & 모델 계약만 해도 10개 넘는다고 해요.
상반기에는 《월린기기》 작품이 크랭크업 했고, 곧바로 《만화세계》 작품에 합류, 이후 《내전》 작품까지 커리어가 전방위로 확장되었죠.
공개된 자료에 따르면 쥐징이 배우의 드라마 작품 출연료는 현재 회당 약 1500만 위안 (약 28억 원) 수준으로 조금맥 배우와 비슷하며, 광고 모델료는 1000만~1500만 위안 선이라고 해요.
대략 계산해도 2025년 한 해 세전 수입은 최소 1억 5만 위안 (약 277억 원)으로 이는 과거 10년간 스바 미디어를 통해 벌어들인 1억 3900만 위안을 훌쩍 넘죠.
중간 수수료 없이 수익을 전부 가져갈 수 있다면, 누가 계약 해지를 원하지 않겠어요.

2024년 3월 17,18일 중국 연예 뉴스 기사~!(구양나나,장이싱,쥐징이,디리러바,판청청 등)
2024년 3월 17,18일 중국 연예 뉴스 기사~! 배우 구양나나 欧阳娜娜 오우양나나 Ou Yang Nana Question 1 구양나나 배우가 소개팅을 강요당하고 있다고요? 최근 "구양디디 歐陽娣娣"는 오디션 프로그램에
aaa888000.com

2024년 3월 22~23일 중국 연예 뉴스 기사(노욱효, 안젤라베이비, 적소문, 쥐징이 등)
2024년 3월 22~23일 중국 연예 뉴스 기사..! 배우 "노욱효 卢昱晓 루위샤오 Lu Yuxiao" 청순 청초한 배우 "노욱효 (루위샤오)" 노욱효 (루위샤오, 卢昱晓 , Lu Yuxiao) 개인적으로 계속 눈여겨보고 있던 여자
aaa888000.com

연예계는 결국 이익이 최우선인 곳인데요.
조로사 배우의 계약 분쟁부터 이번 쥐징이 배우 사태까지, 본질은 모두 돈이거든요.
스바 미디어가 수년간 쥐징이 배우를 키워준 것에 대해서 그녀가 은혜를 저버렸는지에 대한 여부는 사람마다 판단이 다를 수밖에 없을 거 같아요.
마지막으로 하나 더 말하자면, 스바 미디어든 쥐징이 배우든 수익을 작품 완성도보다 우선시해 왔다는 점은 분명한데요.
데뷔 이후에 1억 6천만 위안을 투입한 《운석전》 작품만 더우반 6.1점으로 간단히 합격선을 넘겼을 뿐, 그 이후의 드라마와 영화 작품은 모두 평균 이하의 평가를 받았거든요.
독립을 하든 말든, 앞으로는 좋은 대본을 더 많이 만나길 바랍니다..!
요즘 소속사와 분쟁이 일어난 연예인들이 정말 많네요..
다들 계약 종료 시점들이 비슷비슷한 건지는 모르겠지만 유난히 요즘..;;
음.. 쥐징이 배우의 경우 물론 스바미디어 측에서 배우로서 더 성공시키는 데 있어서 다른 전문 배우 소속사보다 자원 부분의 퀄리티가 낮았을지는 모르겠지만 사실 이 회사를 통해서 쥐징이 배우가 그래도 인지도를 올리고 인기가 올라간 것은 맞긴 하거든요.
그리고 개인적인 제 생각이긴 하지만 작품 퀄리티의 경우도.. 쥐징이 배우.. 음.. 연기력뿐만 아니라 외모 또한 너무 인형 같은 아이돌 스타일 외모라.. 퀄리티 좋은 작품을 하게 된다는 것은.. 사실 회사가 정말 밀어붙이지 않는 이상 계속 지속되기가 어려울 거 같다는 생각이..;;
물론 회사 측과 어떤 일들이 그동안 있었는지 정확히 속사정까지 다 알 수는 없지만.. 이미 나왔다고 하니..
앞으로는 더 배우로서 좋은 모습을 보여주기 위해 이전보다 더 나은 노력들을 해주었으면 좋겠다는 생각이 드네요.^^;;

출처는 중국 바이두, 웨이보입니다.
📌 저작권 관련 안내
본 블로그에 게시된 모든 이미지, 영상, 텍스트 등의 저작권은 각 원저작권자에게 있습니다. 본 블로그는 비영리 정보 제공을 목적으로 하며, 모든 자료는 가능한 한 출처를 명시하여 사용하고 있습니다.
만약 게시된 자료 중 저작권에 문제가 있다고 판단되시는 경우, 댓글이나 이메일로 알려주시면 즉시 삭제 또는 수정 조치를 취하겠습니다.
'"중화권 연예계" 궁금하다옹 > 최근 소식 이러쿵저러쿵' 카테고리의 다른 글
| 배우"임경신" 연애 중 양다리 의혹! 배우 "단건차" 연루, 모호한 채팅 공개.. 사효적의 거센 공개..ㄷㄷ (0) | 2026.01.04 |
|---|---|
| 배우"진위정", '결혼 후 출산' 이미지 추락?5년 열애에도 외면하다 아이 태어난 뒤에야 결혼 폭로! (0) | 2026.01.03 |
| 집안 배경이 놀라운 스타 9인!중드《저격호접》배우 "주가우" 예사롭지 않은 가문, 배우 "우서흔", 초갑부.. 9번째는 진짜 귀공자!! (0) | 2026.01.01 |
| 배우"양양&조로사" 과거 연인이었다?다수의 '커플템' 포착! 커플 반지까지..!! (0) | 2025.12.31 |
| 배우"황징위", 열애설 반전? 배우 진천(금천)와 예능 이용해 CP 마케팅 의혹, 양측 침묵에 인터넷 폭발..! (0) | 2025.12.30 |