배우
"판청청 范丞丞 Fan Chengcheng 범승승"
"백록 白鹿 Bailu 바이루"
아이 같은 배우 "판청청 (범승승,范丞丞)"
배우 "판청청 范丞丞" "Fan Chengcheng" 데뷔 전부터 유명했죠~ 중국 유명 여자 배우의 남동생이 한국에서 아이돌 연습생을 하고 있다며 사진이 올라왔는데, 잘생긴 외모가 눈에 확 들어왔었던 기억
aaa888000.com
백록 (白鹿/Bai Lu)
배우 백록 (Bai Lu) 예쁜 얼굴만큼 인기도 많고 말 많고 탈 많고 이슈가 참 많은~ 배우 백록에 관한 포스팅을 시작합니다~!! 우선, 기본적인 소개부터, 1. 소개 성명: 백록 (白鹿, Bai Lu) 본명: 백몽연 (
aaa888000.com

✖️
백록 배우와 판청청 배우의 팬들의 격렬한 공방..! 양측 모두 소송 진행..!


배우<판청청(범승승)>x 미백 화장품 모델 라이브 촬영 x "우울증을..?"(기사)
배우"판청청 范丞丞, Fan Chengcheng, Adam, 범승승" 아이 같은 배우 "판청청 (범승승,范丞丞)"배우 "판청청 范丞丞" "Fan Chengcheng" 데뷔 전부터 유명했죠~ 중국 유명 여자 배우의 남동생이 한국에서 아이
aaa888000.com
배우<백록>x"그린애로우"광고모델로 합류..! x "백록 배우가 현장 매니저 치료비를..?"(기사)
배우"백록 白鹿 Bai Lu" 백록 (白鹿/Bai Lu)배우 백록 (Bai Lu) 예쁜 얼굴만큼 인기도 많고 말 많고 탈 많고 이슈가 참 많은~ 배우 백록에 관한 포스팅을 시작합니다~!! 우선, 기본적인 소개부터, 1. 소
aaa888000.com

중드"앵도호박 樱桃琥珀"배우 장정의, 판청청 캐스팅?!
중국드라마 《앵도호박 樱桃琥珀》 판청청 배우와 장정의 배우가 캐스팅?! 아직 확실치 않다..! 배우 판청청 范丞丞, 범승승, Fan Chengcheng & 장정의 张婧仪, Zhang Jingyi 아이 같은 배우 "판청청 (범승
aaa888000.com
2024년 4월 첫째주! 중국연예뉴스 기사 정보 1 (등위,장릉혁,왕안우,백록 등)
2024년 4월 첫째주! 중국연예뉴스 기사 정보 1 배우 "등위 邓为, Deng Wei" 빠져들수 밖에 없는 “등위” (邓为, Deng Wei) 중국배우 등위 (邓为, Deng Wei) 아.. 오랜만입니다.. 아니 처음인 거 같기도.. 제가
aaa888000.com

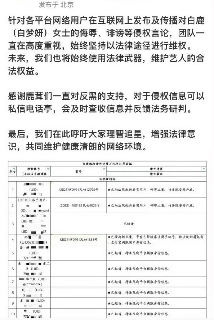
6월 29일, 판청청 스튜디오는 최근 팬클럽 논란과 관련해서 성명을 발표했는데요~!
내용은 다음과 같았어요.
"판청청 스튜디오는 판청청 배우의 정당한 권익을 보호하기 위해 본 스튜디오는 해당 인터넷 사용자들에게 침해 혐의 행위를 즉각 중지하고 관련 침해 혐의 내용을 삭제하여 피해 결과가 더 이상 확대되지 않도록 촉구하며, 앞으로도 당사 스튜디오는 온라인 동향을 계속 지속적으로 주의를 기울이고 증거 수집하여 심각한 침해 상황이 있는 주체에 대해 소송을 제기할 것입니다"
이어서 법률 사무소 싱권 로펌은 해당 성명을 리트윗 했다고 하죠.

2024년 3월 9,10일 중국 연예뉴스 기사..!(단건차,공준,주우동,진도령,판청청,류우녕 등..!_
2024년 3월 9,10일 중국 연예뉴스 기사..! 배우 "단건차 檀健次, 탄젠츠, Tan Jian Ci" "공준 龚俊, 꽁쥔, Gong Jun" 아기 늑대, 배우 “단건차” (檀健次) 단건차 (檀健次 , Tan Jian Ci) 상류앓이!! 중드 '장상사
aaa888000.com
2024년 3월 8,9일 중국 연예 뉴스 기사..!(백록,장릉혁,원경천,장약남,장여희)
2024년 3월 8,9일 중국 연예 뉴스 기사..! 배우 백록 白鹿 Bailu & 장릉혁 张凌赫 Zhang Linghe 백록 (白鹿/Bai Lu) 배우 백록 (Bai Lu) 예쁜 얼굴만큼 인기도 많고 말 많고 탈 많고 이슈가 참 많은~ 배우 백록에
aaa888000.com


2024년 2월 7일 중국 연예 뉴스 기사 Q&A (장징의, 판청청, 임일, 오뢰등..!!)
2024년 2월 7일!! 중국 연예 뉴스 기사 Q&A 배우 "임일 린이, 林一, Lin Yi" 임일 (린이, 林一 , Lin Yi) 임일 (린이, 林一 , Lin Yi) ‘치아문난난적소시광’과 ‘량신미경호시광’으로 얼굴을 알린 린이~ 특
aaa888000.com
2024년 2월 27일 중국 연예 뉴스 기사 1 (장완이, 정우혜, 백록, 류시시, 장신성 등)
2024년 2월 27일 중국 연예 뉴스 기사 1 배우 류시시 刘诗诗 Liu Shishi 류우녕 刘宇宁, 류위닝, Liu Yu Ning 단아한 비주얼의 결정체!! 배우"류시시" 배우 "류시시" (류스스, 刘诗诗, Liu Shishi, Cecilia Liu) 이
aaa888000.com

최근 백록 배우의 많은 팬들은 판청청 배우가 프로그램 취지에 맞지 않은 행동을 했다고 하며 논란을 일으켰다고 하는데요~!
백록 배우와 판청청 배우 모두 중국의 유명 연예인들이다 보니 이번 사건이 생각보다 많이 논란이 되었다고 해요.
논란은 예능 프로그램 중국판 런닝맨에서의 한 에피소드에서 비롯되었다고 해요.

중드"199애 要久久爱"양쯔,판청청 주연/소개, 영상
중국드라마 "199 애 要久久爱" 이젠 흥행보증수표라 해도 되지 않을까요? 양쯔 배우가 나오면 거의 웬만하면 다 흥행했으니 그렇게 불러도 될 거 같아요!ㅎㅎ 흥행보증수표 양쯔 배우와~! 판빙빙
aaa888000.com
배우"백록" x 장릉혁 배우와 헤어진 것으로 밝혀져..
배우 "백록 (바이루, 白鹿, Bai Lu)" 백록 (白鹿/Bai Lu) 배우 백록 (Bai Lu) 예쁜 얼굴만큼 인기도 많고 말 많고 탈 많고 이슈가 참 많은~ 배우 백록에 관한 포스팅을 시작합니다~!! 우선, 기본적인 소개
aaa888000.com

백록 배우와 판청청 배우는 예능 촬영에서의 상호 작용에 있어서 양측 팬들의 불만을 샀다고 해요.
실제로 해당 상호 작용은 사실 제작진 쪽 편집 과정에서 좀더 화제와 인기를 얻기 위해서 두 배우의 상호작용을 사용해서 의도적으로 편집적인 면으로 과장되게 표현되었다고 하는데 이게 두 배우의 팬덤 간의 대립을 제대로 부추겼고 그로 인해 매우 높은 화제와 인기를 얻게 되었다고 해요;;
하지만 격렬해진 팬들의 공방에 양측 소속사는 정말 통제하기가 점점 어려워지다 보니 서둘러서 양측 소속사는 성명문을 발표하며 팬들을 명시적으로 지목하며 법적조치를 취하겠다고 경고를 했다고 해요.
이 과정에서 많은 팬들이 호명되었다고 하는데요;;
일부는 이 사건이 두 배우의 실제 관계에 있어서도 영향을 미칠 것이라고 우려하지만, 업계 경험이 풍부한 두 배우가 이러한 상황에 있어서 잘 헤어나갈 것이라 예상하며 두 사람의 관계있어서 큰 영향을 미치지 않을 것이라고 본다고 하죠.
이번 사건은 팬덤 문화의 부정적인 측면을 보여주는 사례라고 하는데요.
과도한 편집과 팬들의 과격한 반응은 결국 예상치 못한 결과를 초래할수 있기에 스타와 팬 모두 서로를 존중해야 하며 책임감 있는 행동을 해야 한다는 거죠.
아직 이 사건에 대해서는 진행 중이며, 최종 결과는 나오지 않았다고 하네요..;;
중드신작 "증소년" 장일산, 관효동, 판청청 주연/ 소개/ 영상
중국드라마 “증소년 (曾少年)” 미리 말씀드리자면, 제가 그렇게 시대극을 좋아하진 않아요.ㅎㅎ;; 그건 한국드라마도 마찬가지인데요. 음.. 일단 증소년.. 제가 사실 관심이 있는 부류의 작품
aaa888000.com
배우"백록,왕학체"x <BAZAAR 以愛为营>화보&영상&작품 반응소식
배우 "백록 白鹿 & 왕학체 王鹤棣" 백록 (白鹿/Bai Lu) 배우 백록 (Bai Lu) 예쁜 얼굴만큼 인기도 많고 말 많고 탈 많고 이슈가 참 많은~ 배우 백록에 관한 포스팅을 시작합니다~!! 우선, 기본적인 소개
aaa888000.com
중드“반시밀당반시상 半是蜜糖半是伤” 라운희,백록 주연/ 소개, 영상
중국 드라마 “반시밀당반시상” “半是蜜糖半是伤” “Love is Sweet” 고장극 남신으로 유명한 배우 중 한 명인 라운희 배우와 지금은 A급 20대 여자배우라 말할수 있는 백록 배우가 중드 "장월신
aaa888000.com
배우 백록, 장릉혁 결별설.. and 우서흔
배우 백록, 장릉혁 결별..? Bailu와Zhang Linghe 가 헤어졌다? 백록 (白鹿/Bai Lu) 백록 (Bai Lu) 예쁜 얼굴만큼 인기도 많고 말 많고 탈 많고 이슈가 참 많은~ 배우 백록에 관한 포스팅을 시작합니다~!! 우선
aaa888000.com
중드신작 “영안여몽 宁安如梦” 백록,장릉혁,왕성월,주준위 주연/소개,영상
중국드라마 “영안여몽 宁安如梦” 백록 배우와 장릉혁 배우가 캐스팅 되었다는 것만으로도 엄청난 화제를 얻었던 드라마죠! 아이치이에서 엄청 밀수 밖에 없을만큼 방영 예약자 수가 폭발했
aaa888000.com
중드 “장월신명” (长月烬明 , Till the End of the Moon/라운희,백록 주연/등장인물/줄거리/볼수 있는
장월신명 (长月烬明 , Till the End of the Moon) 드디어 “장월신명” 을 한글 자막으로 볼수 있게 되었습니다~!! MOA 앱을 통해서 8월 3일부터 방영을 시작했는데요. 전 그전에 유쿠를 통해서 보았는데
aaa888000.com
솔직히...;; 제작진들이 인기와 화제성을 얻기 위해서 의도적으로 편집을 그렇게 한 거라면..
자기네들도 분명 화제성뿐만 아니라 이게 팬들 간의 분쟁을 일으킬 수 있었을 거라는 걸 알면서도 한 것 같은데..
저도 동영상을 봤는데 아무래도 두 배우가 막 엉겨붙여서 게임을 하는 과정에서 스킨십적인 부분이나 행동에 있어서 좀 각자 팬들이 좀 마음이 그렇게 되게 편집한 거 같긴 하더라고요..;;
기분 나빠지게 만들어놓고 싸우지 말라고 하니.. 하하..;;
물론 재밌고 웃기고 자극적이게 프로그램을 만들어서 밋밋하고 재미없게 돼서 시청률도 화제도 못 잡는 거보다 훨씬 낫긴 하지만.. 방식이 좀...;;
그렇지만 사실 우리나라였으면 뭐.. 그냥 일반 시청자들이 엄청 댓글로 제작진들에 대해서 뭐라 뭐라 해줬을 것 같기도.. 그래서 팬클럽까지 싸움이 일어나는 상황까지는 일어나지 않게 하지 않았을까.. 하는 생각이 드네요..;;
사실 저 상황은 누가 봐도 판청청 배우의 잘못도 아니고 백록 배우의 탓도 아니고 제작진 편집에 관한 문제로 보이긴 했으니까요..;;

출처는 웨이보입니다.
'"중화권 연예계" 궁금하다옹 > 최근 소식 이러쿵저러쿵' 카테고리의 다른 글
| 중국 드라마 "도화년", 고대 의상 드라마는 이렇게 만들어야..! (0) | 2024.07.01 |
|---|---|
| 배우 "맹자의" x "지금은 싱글, 일에 집중해야.." 밝혀, 진소현과의 열애설 동거 부인..! (0) | 2024.07.01 |
| 배우 "백경정 & 장약남" x 서로를 싫어해요?! (0) | 2024.06.29 |
| 배우<등위> ✖️ 양쯔 배우에게 아부를 하고 있다고요? (0) | 2024.06.29 |
| 연하남과의 로맨스 호흡이 화제가 되었던 8명의 중국 여자 배우..! (0) | 2024.06.28 |