대만 배우
"하군상 賀軍翔, Mike Ha, 허쥔샹"

출생: 1983년 12월 28일 대만
신체: 180cm, 66kg
데뷔: 2002년 잡지 'Men's UNO' 모델
✖️
하군상 '성희롱' 형사 사건..!
술 접대부 아가씨에게 세 차례 키스..ㄷㄷ
'어린 시절의 남신' 이렇게까지..ㄷㄷ



지난 5월 24일, 대만 언론은 하군상 배우의 타이베이에 있는 자택에서 경찰이 수색 작업을 벌였다고 하는데요.
그가 형사 사건으로 의심되는 정황이 발견되어 혐의를 받고 있다는 사실이 밝혀졌다는 충격적인 폭로를 했다고 하죠.
일련의 수사 끝에 경찰은 관련 증거들을 압수했고 하군상 배우는 피고인 신분이 되었지만 아직 소환되거나 체포되지는 않았다고 하죠..ㄷㄷ

이후 타이베이 검찰청도 이 사실을 확인하고 경찰이 압수수색영장을 가지고 난 뒤 수색 작업에 나섰고 하군상 배우의 휴대전화와 기타 관련 증거 자료물들을 압수 했다고 밝혔어요.
이후 경찰은 하군상 배우에게 "“방해적자주 防害性自主” 사건과 관련된 혐의로 기소돼 현재 타이베이 지방 경찰청에서 수사를 받고 있다고 답변했다고 하는데요.

이어서 한 기자가 하군상 배우 매니저에게 확인을 요청하자 매니저는 "아직은 모른다"라고 하며 이후 나중에 하군상 배우에게 상황에 대해 정확히 어떤 상황인지 물어보겠다고 말했다고 하죠.
당시 하군상 배우는 촬영장에서 촬영 중에 있었고 사건이 점점 심각해지자 제작을 통해 긴급 대응에 나섰지만 사건 원인에 대해서는 밝히지 않은 채 "관심에 감사하며 수사에 협조하겠다"라고 하며 말을 아꼈다고 하죠.

하군상 배우의 "방해적자주" 사건과 관련해서 사람들은 지난해 5월 대만의 유명 파파라치 거스지가 하군상 배우가 친구 장훈걸 张勋杰 배우의 생일파티에 참석했을 때 술을 많이 마시고 '술집 접대부' 에게 성희롱 한 것으로 의심된다고 폭로했던 사건을 떠올리지 않을 수가 없었는데요.

이 날은 장훈걸 배우의 생일이었던 것으로 알려져 있었는데, 하군상 배우를 비롯한 많은 지인들을 초대해 생일파티에 참석했던 것으로 알려졌어요.
일행은 술집 접대부에게 같이 놓아달라고 부탁까지 했고, 이 날 하군상 배우가 술을 많이 마시자 술 접대부를 껴안고 입맞춤을 했고, 파파라치 거스지는 세 번이나 뽀뽀하면서 혀를 내밀었다는 자세한 이야기를 전하며, 이후 하군상 배우는 아직 흥이 가시지 않았는지 이 여성과 '다음' 행사를 하면서 즐거운 시간을 보냈다고 하죠.

하군상 배우는 결혼한 지 오래되었고 이미 딸이 둘이나 있다는 사실을 까먹으면 안 되는데요..;;
그는 술집 접대부를 성희롱했을 뿐만 아니라 아내에게 불성실하고 결혼 중에 이미 불륜을 저질렀다는 혐의도 받았다고 해요.
이 폭로에 대해서 거스지는 자신의 손에 녹음한 증거가 있다고 말하며 하군상 배우에게 '다른 사람이 아무것도 모르길 바란다며 스스로 하지 말라"라고 말하며 계속 이 부분에 대해서 부인할 경우 녹음한 증거를 제시하겠다고 했다고 하죠..;;


하지만 하군상 배우는 여전히 부인했고, 게스지가 이후 녹음 증거를 폭로하지 않아서 사건이 끝난 줄 알았으나.. 뜻밖에도 1년이 지나도록 아무 말도 하지 않고 있었던 당사자인 술집 접대부가 갑자기 나서서 하군상 배우를 고소한 거죠.ㄷㄷ
이 여성은 하군상 배우가 생일파티에서 무례했다는 지신의 말에 대해서 부인을 하자 그녀는 직접 경찰에 신고해 하군상 배우를 "방해성자주죄 妨害性自主罪"로 고발을 한 것으로 밝혀졌다고 해요.


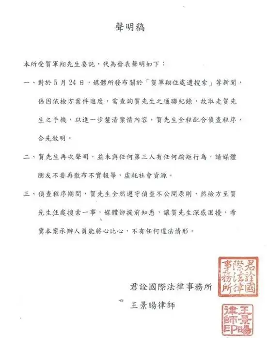
해당 사건은 현재 재판이 진행 중이며, 하군상 배우 역시 변호사의 성명을 통해 경찰의 모든 수사에 협조하겠다고 밝혔지만 자신은 제삼자와는 어떤 부적절한 행위를 한 적이 없으며 언론이 더 이상 허위도보를 중단하길 바란다고 하며, 또한 하군상 배우는 경찰 조사 과정에서 수사 비공개 원칙을 준수했으나, 언론의 조기 노출로 인해 하군상 배우 본인에게 큰 문제가 되고 있으니, 앞으로는 어떠한 위법 행위도 발생하지 않도록 서로 손을 맞잡아 주시길 바란다고 했다고 해요.

하군상 배우에 대해서 말하자면 흔히 말하는 "꽃미남"이라는 단어를 떠올리게 했던 배우로, 데뷔 초기에는 뛰어난 초절정 외모로 인해 "샤오메이"라는 별명을 얻기도 했었다고 해요.
양승림 杨丞琳 배우와 함께 호흡을 맞춘 《악마재신변 恶魔在身边》 작품으로 당시 그 해 큰 인기를 끌었다고 해요.
이후 하군상 배우는 대만 아이돌 드라마의 "맏형"으로 부상했을 뿐만 아니라 90년대 태어난 많은 이들의 마음속에 "어린 시절 남신"이 되었다고 하죠.




하지만 하군상 배우의 이후 고공행진에 대해서는 예상하지 못했고, 그는 "악마재신변" 작품을 능가할 수 있는 작품을 만들지 못했다고 하며, 대신에 끊임없는 스캔들만 있었다고 해요.
하군상 배우는 지난 2017년 결혼 발표와 함께 공식적으로 딸의 탄생소식을 알리며 직접 아빠가 되었음을 알리기도 했다고 하는데요.

이후 하군상 배우는 아내와의 만남에 대해 두 사람이 서로의 첫사랑, 혹은 풋풋한 캠퍼스 커플이었다고 밝혔다고 해요.
두 사람은 중학교 때부터 만나 사랑에 빠졌고, 고등학교를 졸업 후 장기리 연애를 하다 헤어졌다고 하죠.

하군상 배우의 가족들도 이 관계를 알고 있었지만 당시 비교적 연애 초기였기 때문에 가족들의 반대에 부딪혔었다고 하죠.
하군상 배우는 여자친구를 위해 가족들과 싸웠고, 심지어 일찍 집을 나갔기 때문에 결국 학업적으로도 쇠퇴하게 되었다고 주장했죠.

뜻밖에도 헤어진 지 여러 해가 지나 이미 유명해진 하군상 배우는 다시 학창 시절의 첫사랑을 만나게 되었고, 이후 두 사람은 다시 사랑을 키워가면서 수년간의 오랜 연애 끝에 결실을 맺게 되었다고 하죠.
"남자 스타와 첫사랑 여자친구"의 이야기는 어느 로맨스 드라마보다 더 아름답게 들렸고, 하군상 배우 역시 정말 자신의 여자를 만나면 그 사람을 지켜주고 싶을 것이다라고 하며 어쩌면 자신은 아마 일찍 만나게 된 것 같다고 말했다고 하죠.
하군상 배우는 항상 아내와 딸을 매우 보호했으며 아내의 사진을 거의 공개하지 않았다고 해요. 다만 그가 여자친구와 함께 바이크를 타는 모습만 파파라치에게 찍혔을 뿐이라고 해요.
사진을 보면 하군상 배우의 아내는 연예계 여자 스타들 못지않게 아름다운 외모와 늘씬한 몸매의 소유자라고 하죠

첫사랑을 이룬 하군상 배우는 사랑스럽고 좋은 남편이 될 것이라고 생각했었는데, 의외로 결혼 후 불륜 스캔들이 연이어 터지면서 "좋은 남자" 이미지는 무너져내려 버렸죠.
결혼 1년 차였던 2017년, 하군상 배우는 클럽에서 어느 신비스러운 미녀와 함께 즐기는 모습이 포착되었고, 두 사람은 10시간 동안 놀다가 하군상 배우가 여성을 껴안는 등의 모습들이 찍혔다고 하죠.

이후 이 여성이 'Ciao Pretty Girls'의 리더인 천보쥔 陈柏蓁인 것으로 밝혀졌으며, 천보쥔은 모델과 배우로 활동하며 중국 드라마 《대진부 大秦赋》 에도 출연했었다고 하죠.

이후 한 측근에 따르며 두 사람은 오랫동안 썸을 유지해 왔으며, 여러 차례 함께 운동을 하는 모습이 포착되는 등 남다른 친분을 과시하고 있는 것으로 알려졌다고 해요.
하군상 배우의 아내 역시 이 사실을 알고 있었다는 의심을 받기도 했지만, 그녀는 매우 불만스러워하면서도 남편의 행동을 눈감아주는 바람에 주변 지인들도 참지 못하게 되었다고 하죠.
천보쥔의 사건이 있은지 얼마 지나지 않아서 2020년, 하군상 배우는 길거리에서 또 다른 화끈한 몸매의 미녀를 껴안고 키스까지 하는 사진이 찍혔다고 하는데요....;;;;

그날 두 사람은 길거리에서 서로 밀고 당기기를 하기도 하며, 하군상 배우는 그녀를 직접 품에 안은 뒤 여성의 가슴에 머리를 묻는 뒤에 두 사람은 격정적인 키스를 나눴다고 하죠.


이러한 애매모호한 행동은 하군상 배우가 바람을 피웠다는 사실을 확인시켜 주는 격이었지만 하군상 배우는 뜻밖에 그 여자와 절친한 친구 사이일 뿐이라고 글을 남겼고, 그날 술을 많이 마셨기 때문에 비교적 열정적인 제스처를 취했지만 두 사람은 친구의 경계를 넘지는 않았다고 했다네요..;;

이미 너무나도 애매모호한 내용이었지만 하군상 배우의 설명에 따르면 그것은 단지 "열정"에 불과했죠.
하지만 하군상 배우는 술을 마신 후 여전히 '열정적인' 그 행동들을 바꾸지 않았다고 해요.
2023년 거스지는 그가 술집 접대부에게 '혀 키스'를 했다고 폭로했고, 지금은 현재 '성희롱' 혐의로 상대방으로부터 고소를 당하기도 했죠.
하군상 배우는 술을 마신 뒤 열정적인 행동을 한 것 외에도 여러 차례 여성을 존중하지 않는 발언을 했었는데, 아내가 둘째 아이를 임신했을 때 출산 2주 전에 제왕절개로 아이를 낳아달라고 부탁했다고 해요.
이유가 자신의 딸이 처녀자리가 되는 것을 원치 않는다는 이유만으로 임산부의 몸 상태를 전혀 고려하지 않는 거죠..;;
또한 하군상 배우는 지극히 "남존여비사상"을 드러내며 아내에게 또다시 아이를 낳아달라고 했고, 셋째 아이를 낳을 때는 반드시 아들임이 확인된 뒤에 낳아달라고 했다고 하죠..;;;;;;;;


이러한 문제적 언행을 인해 네티즌들은 하군상 배우의 "어린 시절 남신" 환상이 깨졌다고 해요.
또한 나이가 들수록 하군상 배우는 살이 찌는 재앙을 피할 수가 없게 되면서 외모도 점차 쇠퇴하며 '느끼한' 중년 남성이 되어버렸죠..;;


어이쿠.. 저도 하군상 배우를 작품을 통해서 많이 봤었는데.. 이 분이 정말 대만 작품들 많이 했었거든요..
특히 후명호 배우와 주우동 배우, 하군상 배우가 주연을 맡았던 "천무기" 작품에서는 좋은 연기도 보여줘서 배우로서 괜찮은 배우구나 싶었는데.. 이런 좀.. 당황스러운 사생활 문제.. 매우 별로입니다..ㅡㅡ
이 와중에 세상에나.. 젊은 시절 잘생기긴 했었네요..? 매우..?
그때 인기 참 많았겠다는 생각이..ㄷㄷ
저렇게 인기도 많고 이미지도 좋았던 분이 왜.. 그 노무.. 바람기.. 정말..
정말.. 불륜.. 바람.. 양다리.. 병인 거 같아요. 정신병..ㅡㅡ
저 병은 무덤에 들어가기 전까지는 나을 수가 없다고 하면서 바람기 있는 이성들은 애초에 피하라는 말이 있는데..
아휴.. 첫사랑 아내분.. 남편이 저런 사람인 줄.. 당연히 결혼 전에는 몰랐겠죠..;;
에휴.. 이 배우도.. 이미지가 저렇게 되고 나면.. 에휴.. 배우로서의 이미지에도 상당히 타격이 크게 받는 것은 피할 수 없지 않을까 싶네요..;;
꽃보다 예쁜 남자 배우 “후명호”
후명호 (侯明昊, Neo Hou) 저는 이 배우 하면,, 참.. 우리 나라 “SM 아이돌상” 이라고 생각했던 배우인데요. 최근 중드 “호심”을 통해 인기몰이를 했죠.ㅎㅎ 후명호 배우의 포스팅! 시작하겠습니
aaa888000.com
주우동 (周雨彤 , Zhou Yutong )
주우동 (周雨彤 , Zhou Yutong ) ‘애정이이’에서 쏭싼촨 (오뢰)의 예쁜 누나 역으로 더 매력 발산한 주우동 배우입니다. 다듬어지지 않은 아름다운 미모와 안정감 있는 연기력을 지닌 그녀에 대한
aaa888000.com

사진출처는 웨이보입니다.
'"중화권 연예계" 궁금하다옹 > 최근 소식 이러쿵저러쿵' 카테고리의 다른 글
| 배우<등위>x "침 발라놨다고요?"(기사) (0) | 2024.05.28 |
|---|---|
| 배우<주동우> x "정신적으로 문제가 있나요..?"(기사) (0) | 2024.05.27 |
| 배우<백록>x"그린애로우"광고모델로 합류..! x "백록 배우가 현장 매니저 치료비를..?"(기사) (0) | 2024.05.27 |
| 배우<황준첩> x "성의 배우로 인해 망했다고요..?;;"(기사) (0) | 2024.05.26 |
| 배우<오근언&왕성월>x"센터를 두고 경쟁을..?!"(기사) x 왕성월 "men's uno" 6월호 표지 화보, 영상 (0) | 2024.05.25 |